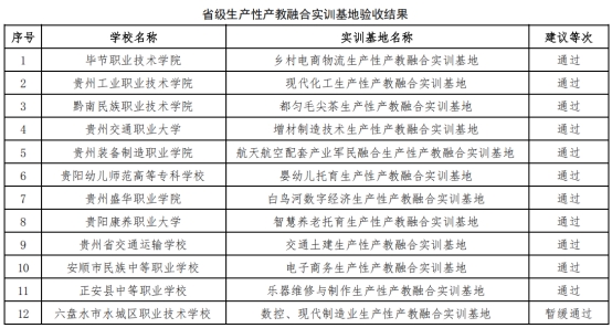
8月27日,贵州省教育厅关于2025年贵州省职业教育有关项目评审结果公示,我校贵州省职业教育“技能贵州”行动计划省级生产性产教融合实训基地项目“智慧养老托育生产性产教融合实训基地”通过验收。
根据《省教育厅办公室关于做好2025年贵州省职业教育有关项目验收及复评工作的通知》文件,经贵州省教育厅组织专家对各校申报及验收(复评)材料进行评审,经厅党组会审议,确定2025年上半年贵州省职业教育有关项目验收及复评评审结果和2025年下半年贵州省职业教育“技能贵州”行动计划项目评审结果,现将评审结果予以公示。
